招標公告
滕州市中心人民醫院【今創病案系統接口服務項目、醫院水處理機維保項目】公開比選公告
日期:2025-10-17 瀏覽量:213
滕州市中心人民醫院公開比選公告
一、名稱:今創病案系統接口服務項目【預算金額≤4.8萬元】
二、參數及要求:

三、請詳細填寫公開比選表。(公開比選表詳見下面附件)
四、公告期限:自本公告發布之日起3個工作日。
滕州市中心人民醫院公開比選表(今創病案系統接口服務項目).xls
滕州市中心人民醫院公開比選公告
一、名稱:醫院水處理機維保項目【預算金額(2年)≤3萬元】
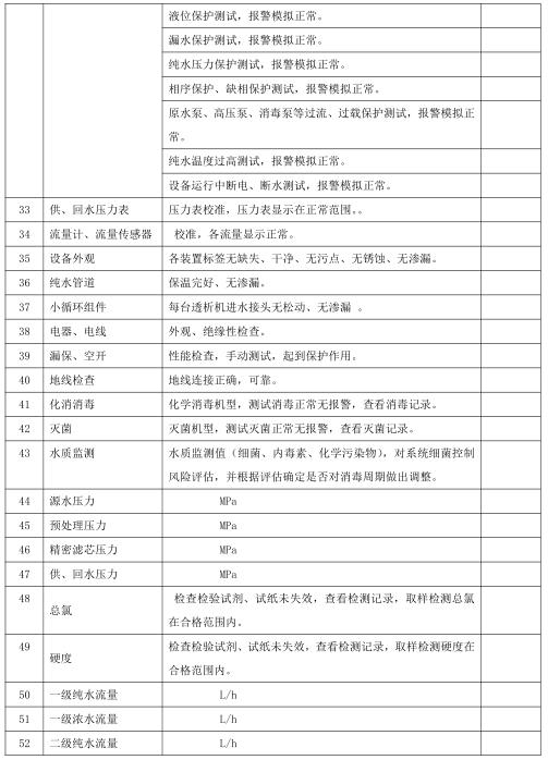
二、參數及要求:




三、請詳細填寫公開比選表。(公開比選表詳見下面附件)
四、公告期限:自本公告發布之日起3個工作日。
滕州市中心人民醫院公開比選表(醫院水處理機維保項目).xls
如對本公告提出詢問,請聯系滕州市中心人民醫院招標辦,聯系電話:0632-5511189。
公開比選表自行下載,下載填寫后發至tzrmyyzbb@163.com,過公告截止之日,原則上不在接受公開比選申請。

你所在的位置: