信息公開
為了更好地滿足群眾就醫需求,實現互聯網醫療服務與實體醫院深度融合,方便人民群眾看病,體現全生命周期的醫療健康服務、人性化服務,滕州市中心人民醫院互聯網醫院于2024年5月正式上線試運行!
什么是互聯網醫院?
滕州市中心人民醫院互聯網醫院,是在響應國家“互聯網+”政策形勢下,依托滕州市中心人民醫院優質的醫療資源和完整的醫療體系,融合視頻、圖文等交互手段,打通線上線下就醫流程,提供線上復診、藥品開方、藥品到院自取等線上醫療便民服務。互聯網醫院還開設有開電子處方、電子檢驗檢查單等功能,打造新型互聯網+醫療服務模式,讓老百姓能更方便地享受到基本醫療衛生服務,實現醫療服務資源同質化,真正實現老百姓看病“觸手可及”的新模式。
互聯網醫院為患者帶來哪些全新的就醫體驗?
◆為慢性病患者提供在線復診,節省大量時間及經濟成本;
◆不但為患者節約了尋醫路上的開支,還避免了家屬因誤工而出現的負面影響,真正解決患者看病難的問題。
◆其他智能服務如檢查檢驗報告線上讀取等都是“互聯網醫院”帶來的實實在在的好處。
哪些患者可以進行線上復診?
本互聯網醫院支持年齡大于14歲,曾在本院進行過線下就診或住院治療的患者提供線上復診服務。
互聯網醫院出診科室?
目前互聯網醫院開放出診了內分泌科、消化內科、神經內科、心血管內科。日后其他科室將相繼上線。
如何實現在互聯網醫院在線問診?
● 通過小程序端進入界面:
1.直接掃描下方二維碼。

長按掃碼進入小程序
2. 微信公眾號搜索“滕州市中心人民醫院”,點擊“醫健通”中的“互聯網醫院”,直接跳轉至小程序;或者微信搜索小程序“滕州市中心人民醫院互聯網醫院”,即可直接訪問小程序。
具體操作流程
1、注冊
患者在打開小程序后,首先先進入到登錄頁面,如 圖 1所示。點擊去授權登錄,直接授權微信手機號完成注冊;若點擊取消,進入注冊頁面,如圖 2所示。輸入相關信息完成注冊后,返回到小程序首頁。

圖 1 登錄界面

圖 2 注冊頁面
2、綁定健康卡
患者在登錄小程序之后,首先進入到小程序首頁,如圖 3所示。點擊右下角的我,進入到我的列表中,如圖 4所示。選擇就診人管理,跳轉到就診人列表頁,如圖 5所示。點擊綁定就診人按鈕。進入到綁定就診人頁面,如圖 6所示。完成信息填寫后,點擊下方的提交按鈕。完成提交后,完成綁定就診人操作,自動跳轉到就診人列表頁,如圖 7所示。

圖 3 首頁

圖 4 我的列表頁

圖 5 我的就診人列表頁-1

圖 6 綁定就診人

圖 7我的就診人列表頁-2
3、預約互聯網醫院問診
患者在首頁上點擊互聯網醫院掛號入口,進入線上問診科室列表頁,展示線上問診須知,如圖 8所示。勾選確認后,進入線上問診科室列表頁。展示對應互聯網科室,如圖 9所示。可以在上方輸入框內搜索關鍵字查詢對應科室或醫生,如圖 10所示。選擇對應的醫生,進入醫生主頁,如圖 11所示。選擇對應的號源,進入掛號詳情頁,如圖 12所示。填寫上傳對應信息,點擊發送按鈕,完成預約線上問診。

圖 8 線上問診科室列表頁-1

圖 9 線上問診科室列表頁-2

圖 10 關鍵字搜索

圖 11 醫生主頁

圖 12 掛號詳情頁
4、互聯網醫院門診繳費
患者在首頁上點擊診間繳費入口,進入互聯網醫院待繳費頁面,如圖 13所示。選擇要繳費的項目,進入詳情,如圖 14所示。點擊支付按鈕,支付完成后返回,如圖 15所示。

圖 13 待繳費頁面

圖 14 待繳費詳情頁面

圖 15 支付完成詳情頁面
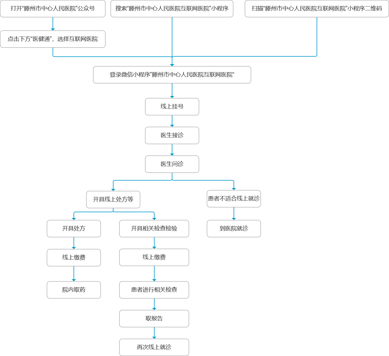
互聯網醫院就診流程圖

注意事項:
1、 病情緊急或危重的患者,請及時就近到線下醫院就診,以免耽誤病情。
2、 當您進行線上預約掛號時,如果未在本院就診過,需要上傳患者的既往病歷,既往報告等信息,便于醫生判斷病情。
3、 本互聯網醫院無法開具麻醉藥品、精神類藥品以及其他用藥風險較高、有其他特殊管理規定的藥品處方。

你所在的位置: